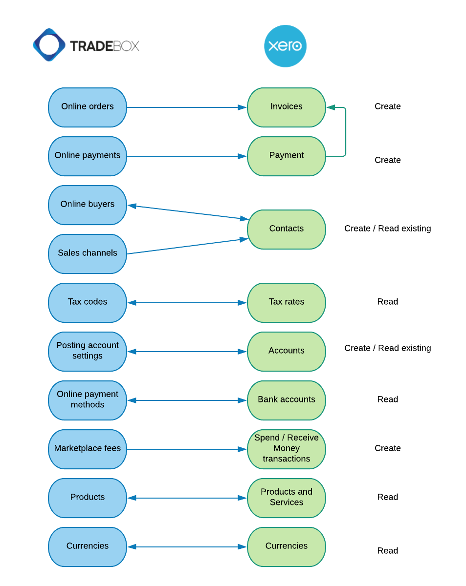
Integration with Xero allows the user to automatically:
- Create individual or batch Invoices
- Create generic or individual customer accounts, or use existing accounts
- Calculate the VAT on each item line of an order
- Discriminate between VAT and Non-VAT goods and overseas sales
- Create invoices as either awaiting payment or paid
- Update Xero stock levels
- Pass amended Xero stock levels back to sales channel
- Pass marketplace fees to nominated Xero bank
Integration with Xero is established within each channel in the Tradebox software.
About Xero
Xero is world-leading online accounting software built for small business.
- Get a real-time view of your cashflow. Log in anytime, anywhere on your Mac, PC, tablet of phone to get a real-time view of your cash flow. It’s small business accounting software that’s simple, smart and occasionally magical.
- Run your business on the go. Use our mobile app to reconcile, send invoices, or create expense claims - from anywhere.
- Get paid faster with online invoicing. Send online invoices to your customers - and get updated when they’re opened.
- Reconcile in seconds. Xero imports and categorises your latest bank transactions. Just click OK to reconcile.
How Tradebox and Xero Integrate
Why use Tradebox for your online shop?
Easy Order Management
See all of your orders, from across all of your webstores and marketplaces, in one intuitive easy-to-use screen making it easy for you to stay on top of your orders. Automate accounts integration and stock level uploads.
Save Time & Money
Replace your time-consuming manual data entry burden (with the inevitable errors that take so much time to identify and correct) with an automated and fully supported real-time accounts integration solution from Tradebox.
UK-Based Support Team
Software is only as good as its support. You get free support from a UK-based team who knows the software inside out. We are at the end of a phone in working hours on all working days.
Reduced Admin & Better Reporting
Accurately calculate VAT on all UK, EU and Rest of World sales. Access real time financial visibility to the performance and profitability of your sales, channels and products.
Take Control of your online business with Tradebox
Integrate with Xero Accounts…
Our Xero compatible software can be uniquely configured for different channels allowing you to choose how entries are created in Xero for different webstores/marketplaces. Automatically create invoices, customers, decrement stock levels and pass these back to the connected webstores/marketplaces.
Easy API Integration
Whatever webstores/marketplaces you are connected to, Tradebox communicates with Xero using their API allowing data to be passed in both directions. This connection means you can enjoy the freedom that comes with automating tasks and use the extra time to grow your business.
Take control of your online business
Unlike most software vendors, we offer a free, no obligation, 14-day free trial that is fully supported (telephone, email & ticket) by our expert UK based team.
Our Latest Blog Posts
Blog 4 Latest
Lorem ipsum dolor sit amet, consectetur adipiscing elit. Cras non diam fringilla, pharetra diam non, sagittis eros. Praesent consequat lectus […]
